关于印发《深圳市数字创意产业高端紧缺岗位清单(试行)》等9个重点产业高端紧缺岗位清单的通知
深人社发〔2025〕48号
各有关单位:
为贯彻落实《深圳市人民政府办公厅关于印发深圳市推进新时代人力资源服务业高质量发展若干措施的通知》(深府办规〔2023〕4号)和《关于实施更加积极更加开放更加有效的人才政策促进人才高质量发展的意见》,为我市“20+8”重点产业引进高端紧缺岗位人才,经大数据分析、调研访谈和研讨论证等,我局会同深圳市数字创意与多媒体行业协会、深圳市服装行业协会、深圳市机械行业协会、深圳市传感器与智能化仪器仪表行业协会、深圳市应急安全产业协会、深圳市环境保护产业协会、深圳全球海洋中心城市建设促进会、深圳市合成生物学协会、深圳市光载信息产业联盟、深圳市光学光电子行业协会、深圳市量子信息学会,形成了《深圳市数字创意产业高端紧缺岗位清单(试行)》《深圳市现代时尚产业高端紧缺岗位清单(试行)》《深圳市高端装备与仪器产业高端紧缺岗位清单(试行)》《深圳市安全节能环保产业高端紧缺岗位清单(试行)》《深圳市海洋、深地深海产业高端紧缺岗位清单(试行)》《深圳市合成生物产业高端紧缺岗位清单(试行)》《深圳市光载信息产业高端紧缺岗位清单(试行)》《深圳市量子信息产业高端紧缺岗位清单(试行)》,现予以发布,请各用人单位、人力资源服务机构等对照清单,大力为我市引进各类人才。
深圳市人力资源和社会保障局
2025年11月4日
清单说明
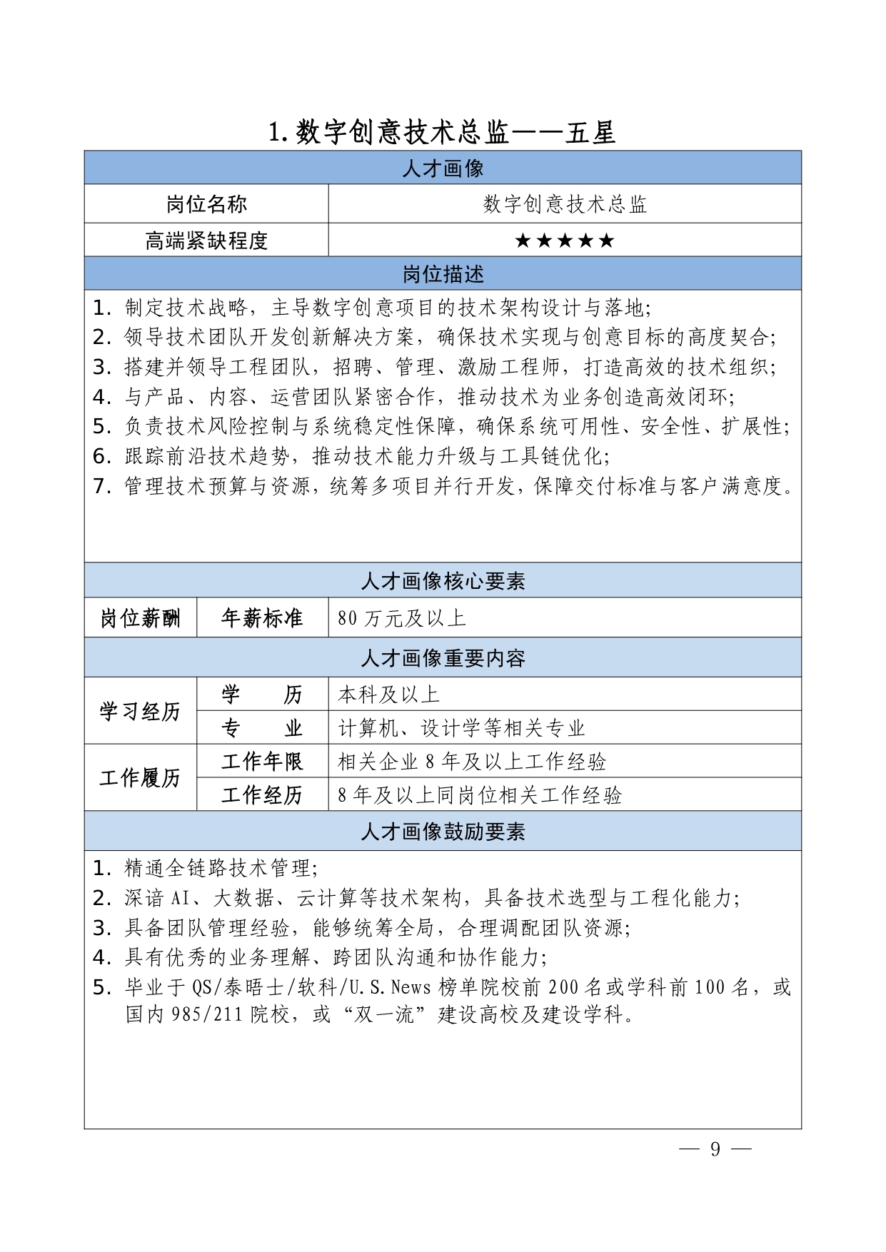
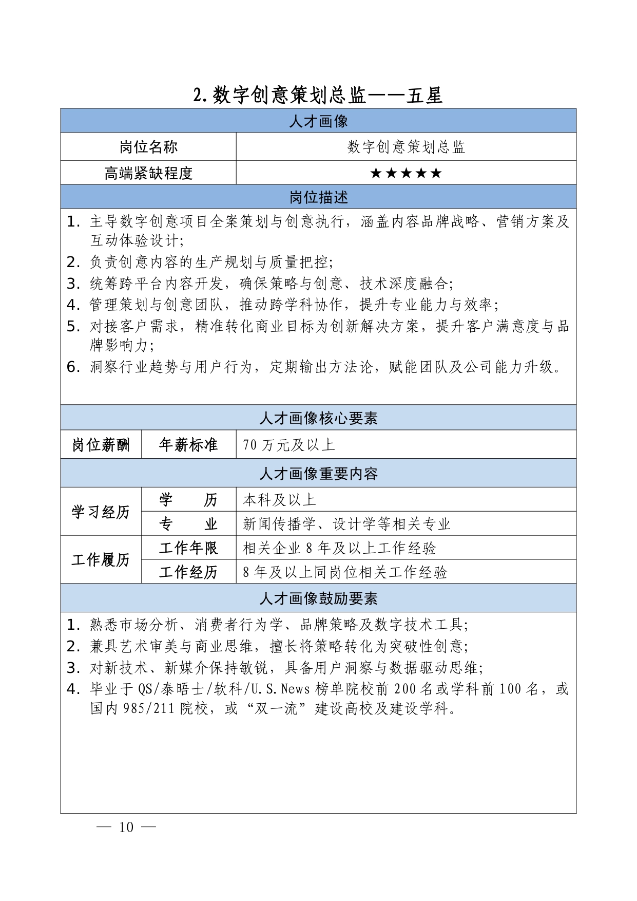
一、本清单“岗位名称”参考企业发布的通用岗位名称及头部企业访谈建议,仅供参考,
二、清单岗位人才画像根据“岗位薪酬”“学习经历”“工作履历”等要素描述。
三、清单岗位人才认定充分尊重人才市场价值为导向:主要以岗位薪酬为核心评价标准,以学习经历或工作履历为重要评价内容。人才画像的鼓励要素旨在鼓励用工企业、人力资源服务机构、高等院校、科研院所等招录、培养、引进具备符合该要素的人才。人才认定具体以“岗位薪酬+学习经历”或“岗位薪酬+工作履历”为判断依据
四、“岗位薪酬”包含与入职企业相关的工资、新金、奖金所得,股权、期权所得及与该岗位相关的其他收入,以在入职企业过去 12个月个人所得税纳税清单等材料为认定标准。
五、“学习经历”要求岗位人才符合人才画像确定的学历层次、学科门类(理学、工学、交叉学科等)。
六、“工作履历”要求岗位人才具备人才画像确定的工作年限要求,且具备一定的岗位工作经历要求。
七、人才画像鼓励要素中提及的院校排名与学科排名均以最新排名为准。






(更多内容请查看附件)