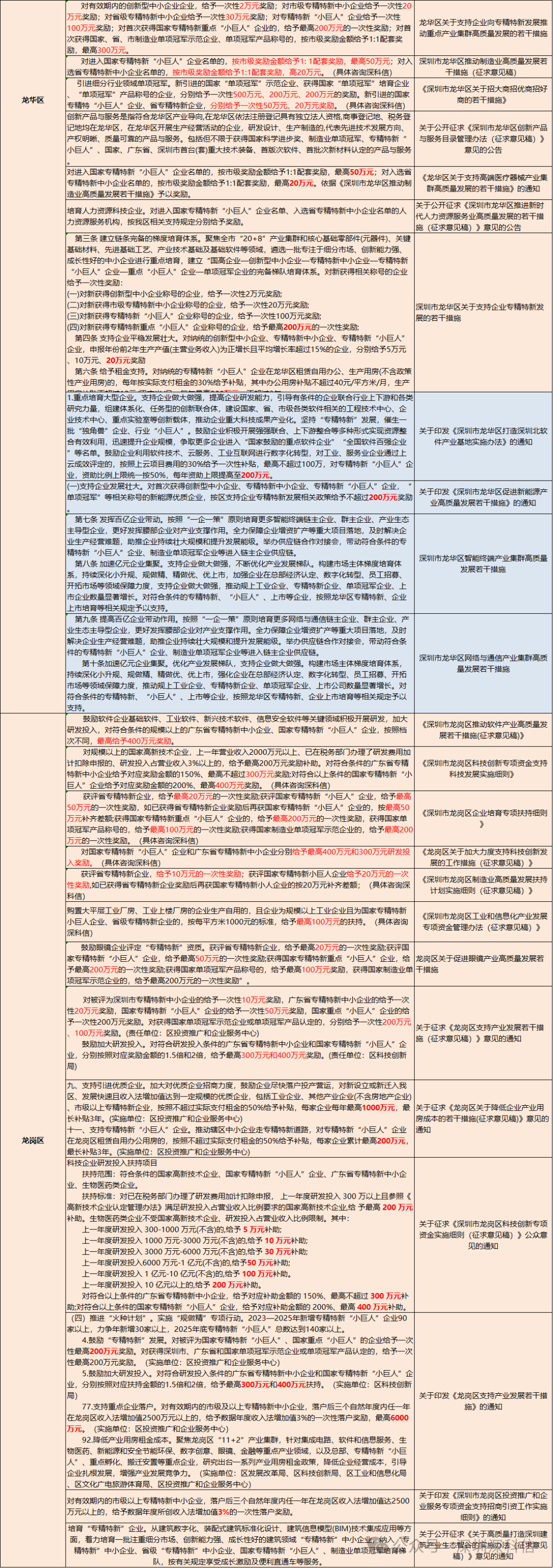
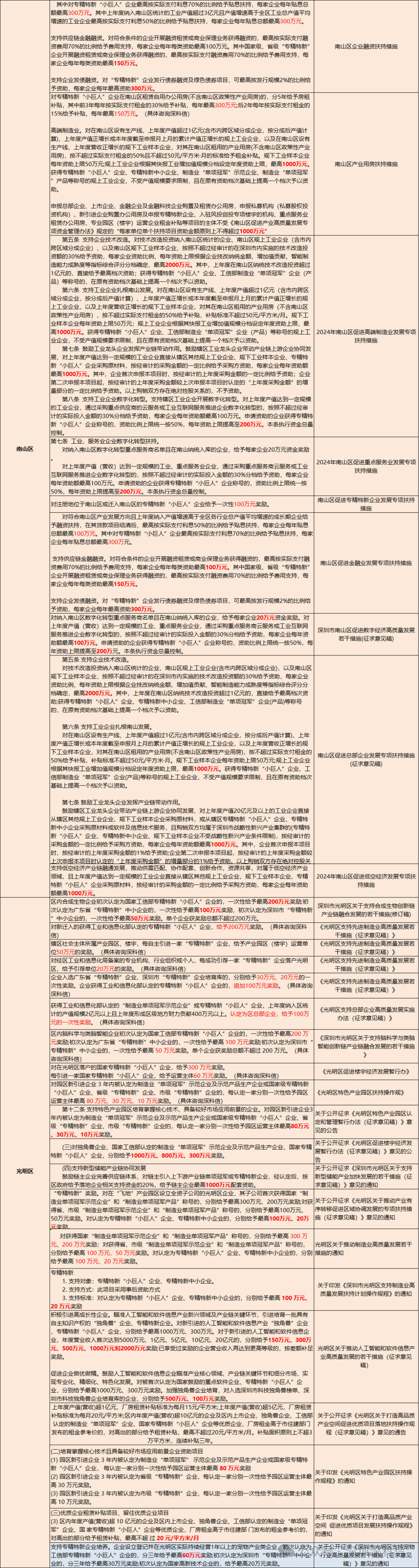
补贴6000万!深圳市及宝安、南山等12区国家高新、专精特新补贴汇总更新!
浏览量:491
发布时间:2024/10/11
还没有申请专精特新认定、国家技术企业认定
企业赶紧领补贴啦
请赶紧联系深科信帮您评估!千万别错过啦!
下面深科信整理了深圳市及各区对国家高新企业和专精特新企业的补贴汇总:
一、专精特新补贴
二、国家高新技术企业

还没有申请专精特新认定、国家技术企业认定
企业赶紧领补贴啦
请赶紧联系深科信帮您评估!千万别错过啦!
下面深科信整理了深圳市及各区对国家高新企业和专精特新企业的补贴汇总:
一、专精特新补贴
二、国家高新技术企业
