2025年专精特新“小巨人”企业预申报准备!!提前布局

浏览量:832
发布时间:2024/12/24

11月份,广东省工业和信息化厅发布关于加强第七批专精特新“小巨人”企业培育工作的通知,于月底前第七批“小巨人”储备库企业汇总表报送省工业和信息化厅融资促进处。准备申报2025年专精特新“小巨人”企业,可以联系我们啦~

扫码查看完整原文



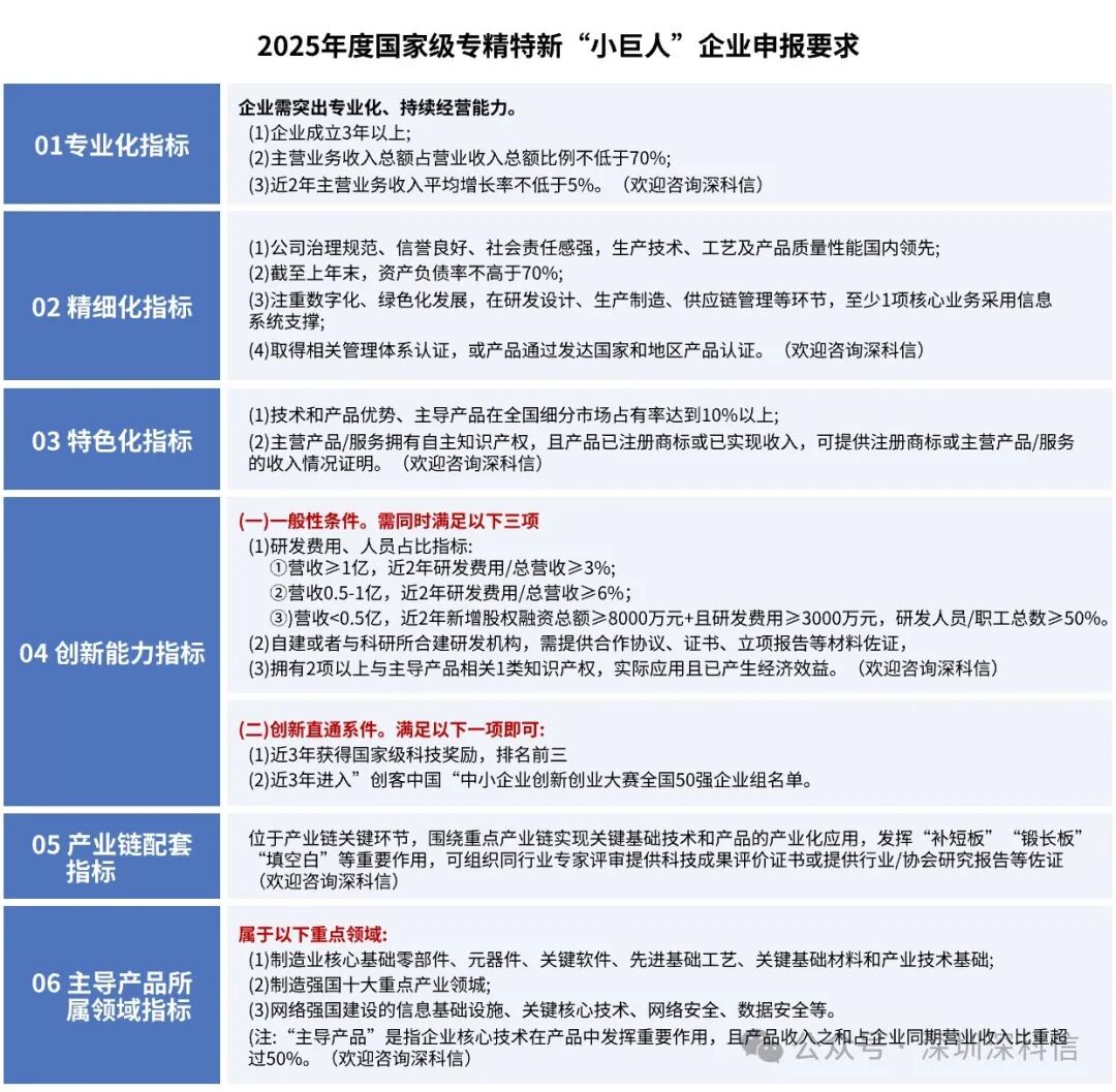
专精特新小巨人认定条件

  认定专精特新“小巨人”六大指标:需同时满足专、精、特、新、链、品六个方面指标,以24年国家级专精特新“小巨人”企业申报要求为例,参考如下:


二、2025年专精特新“小巨人”申报重点事项


2024年第六批专精特新“小巨人”工信部评审企业数量在1.5w家左右,按照全国各地区公示名单统计数量共计3012家,通过率仅20%左右。根据目前的趋势预测,2025年第七批小巨人申报通过数量或将继续呈现下降趋势,预备申报小巨人的企业务必提前做好规划,做好申报前的准备工作。

明年如何提高小巨人企业申请通过率可以参考以下要点事项(仅供参考,具体要求请以相关部门发布的正式通知文件为准):

 01   先确定合适的产品所属领域(大方向)

其焦点聚焦于“六基”领域、制造强国、网络强国等战略高地。


 02   营业收入

产品收入要求成立3年以上,主营业务收入总额占比≥70%,近两年平均增长≥5%。欢迎咨询深科信


 03   资产负债率

资产负债率≤70%是硬性要求!(资产负债率在40%比较占优势)欢迎咨询深科信


 04   市场占有率

市场占有率达到10%为企业有理有据的自证(企业无需再提供第三方机构出具的“上年度国内细分市场占有率”证明),主导产品全国细分市场占有率情况介绍可以参考以下内容:

①界定细分市场范围;

②介绍细分市场规模和本企业细分占有率情况(相关数据有出处,市场规模推导符合逻辑即可

③提供1000字以内的企业说明,注意编写的条理性。


 05   核心技术和发明专利

企业至少两项一类自主知识产权,请注意发明专利要与企业的主导产品、主导技术有相关联度。欢迎咨询深科信


 06   重视产学研合作 

有自建或与高校、科研机构联合建立研发机构。产学研具体成果需要进行表述,跟哪个高校合作,在哪个领域进行怎么样的一个技术研究和突破,技术成果是否有跟企业产业链配套应用等。欢迎咨询深科信