2024年深圳专精特新企业公示,恭喜4711家企业!未通过的原因有...
刚刚,2024年深圳市专精特新中小企业和2021年深圳市专精特新中小企业复核通过企业名单公示!
恭喜4711家企业,成功进入公示期,深圳市各区专精特新企业的分布情况
2024年深圳市专精特新中小企业名单
/长按识别二维码查看完整名单/
为什么有的企业很优秀
却没通过专精特新认定?
深科信从公布内部的评分表中得知,可知道有9种评审不通过的原因,如下:具体情况欢迎咨询深科信。
1、研发占比不到3%;
2、大型企业申报(中小企业才符合条件);
3、上年度研发不到100万;
4、成立时间不到2年;
5、上年度营收不到1000万;
6、缺2023年审计报告;
7、未提供佐证材料;
8、被列入经营异常名录;
9、被列入严重失信主体。
答: 申报企业需为有效期内的深圳市创新型中小企业,其他有效期内的“专精特新”中小企业、专精特新“小巨人”企业无需申报。欢迎咨询深科信
答: 申报专精特新中小企业对数字化水平评测分数没有要求,仅影响企业数字化水平项目的得分。欢迎咨询深科信
答: 登录深圳信用网,登录后搜索企业名称,点击下载标准版信用报告,下载的信用报告为加密文件,企业需要解密后或者附带密码上传,信用报告应为最新版本,原来用于申报创新型中小企业的不能再用。欢迎咨询深科信
答: 符合直通条件的企业仍需完成数字化水平评测,系统中的必填项企业仍需填写,佐证材料只需要上传直通条件材料清单中的材料。欢迎咨询深科信
答: 规模以上工业企业、服务业企业可提供报统计局的 2023 年企业年报中“企业研究开发活动及相关情况”表格截图,截图中包含研究开发人员合计数据,并加盖企业公章;非规上工业和服务业没有指定的文件,可提供社保人数+研发人员清单,如果企业有申报国高,可以提供类似申报国高资料里面的研发人员情况资料。欢迎咨询深科信。
答:“主导产品所属领域情况”指标证明材料:包括在产业链供应链关键环节及关键领域“补短板”“锻长板”“填空白”取得实际成效的情况说明;属于工业“六基”领域情况说明,属于中华老字号名录或企业主导产品服务关键产业链重点龙头企业佐证材料。(以上证明材料如有则提供)
企业在产业链供应链关键环节及关键领域“补短板”“锻长板”“填空白”说明材料无固定模板,根据主导产品取得实际成效的情况进行说明 (根据主导产品的实际应用情况填写。如对细分市场已有产品实施改良、提高性能、技术革新的“补短板”产品;在细分市场领域实现关键技术首创的“填空白”产品;细分市场实现国产替代的产品等)
属于工业“六基”领域情况说明参考《工业强基工程实施指南(2016-2020 年)》、《工业“四基”发展目录》、《中国制造 2025》等进行选择说明。
属于中华老字号名录或企业主导产品服务关键产业链重点龙头企业的需提供相应佐证材料进行证明。欢迎咨询深科信。
近年,深圳市发布《关于加快培育壮大市场主体的实施意见》、《深圳市工业和信息化局专精特新中小企业遴选办法》等专项以及综合型政策,加大了对专精特新企业的资金扶持力度,对国家级的“专精特新”中小企业,最高奖励50万元,从政策、普惠服务等多方面综合支持专精特新企业发展。
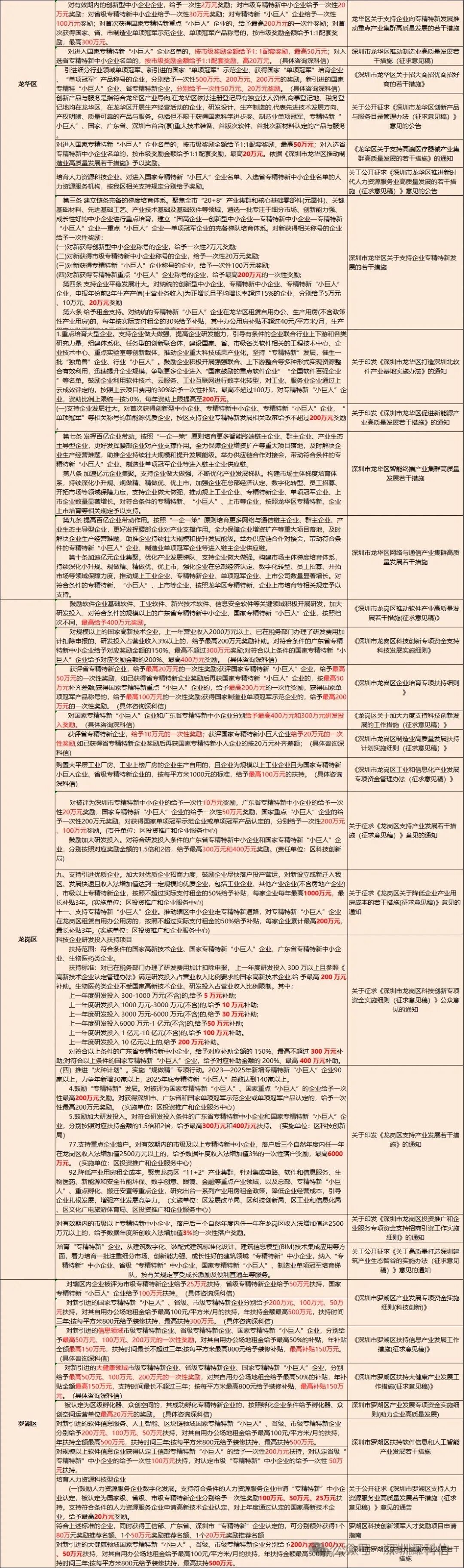
图表 :深圳各区专精特新奖励政策汇总

