第七批专精特新'小巨人'企业预申报,3月底前!
有意愿申报认定第七批专精特新“小巨人”企业,以及工业和信息化部认定的第一批、第四批到期申报复核的专精特新“小巨人”企业。
长按识别二维码查看政策原文!
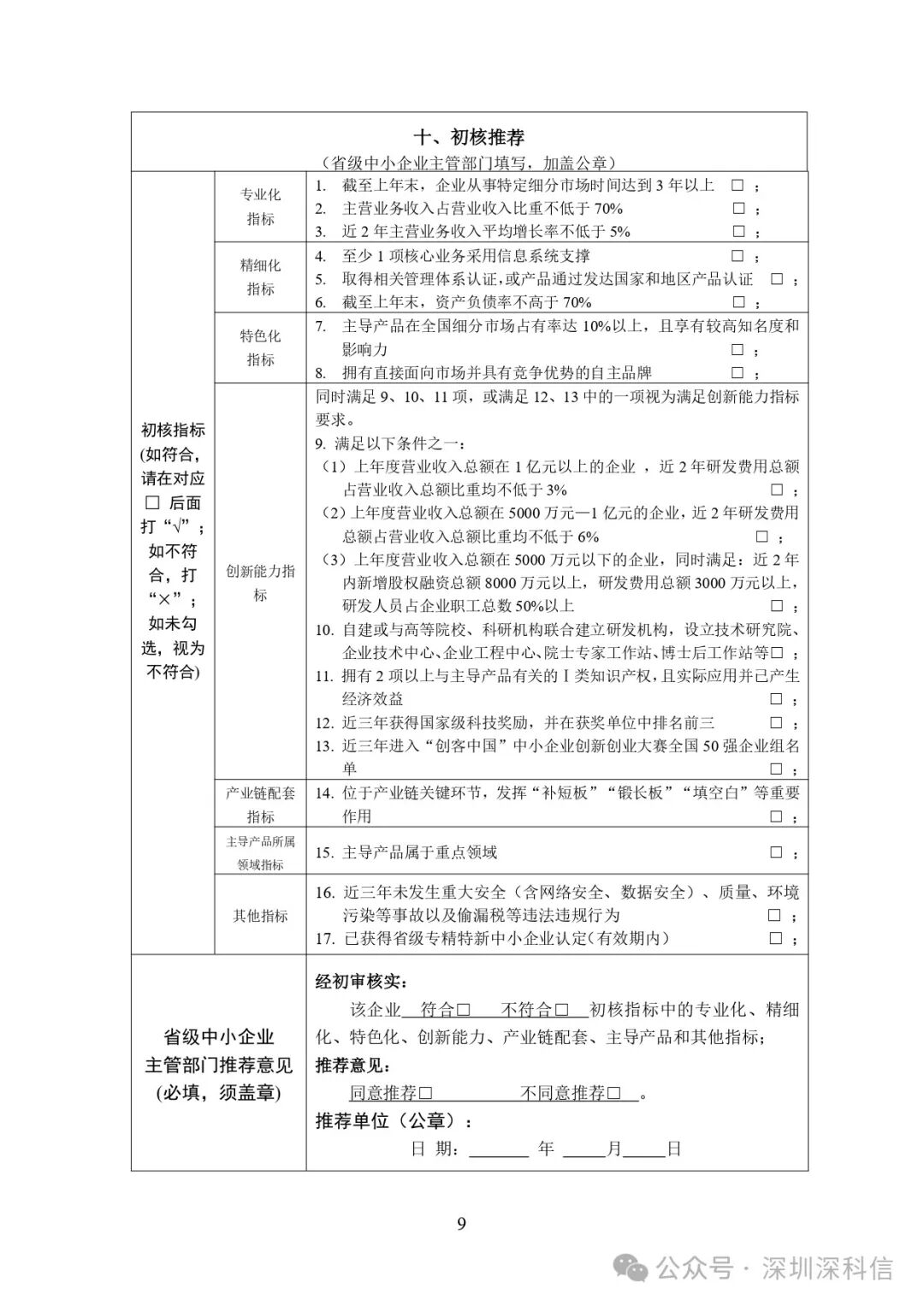
(一)在广东省注册登记、具有独立法人资格,符合《中小企业划型标准规定》(工信部联企业〔2011〕300号);
(二)企业未被列入经营异常名录或严重失信主体名单,提供的产品(服务)不属于国家禁止、限制或淘汰类,同时近三年未发生重大及以上安全(含网络安全、数据安全)、质量、环境污染等事故以及偷漏税等违法违规行为(统称合规经营);
(三)申报认定第七批专精特新“小巨人”企业须是有效期内的专精特新中小企业;
(四)满足专精特新“小巨人”企业认定标准(到期复核企业暂不要求“近2年主营业务收入平均增长率不低于5%”)。
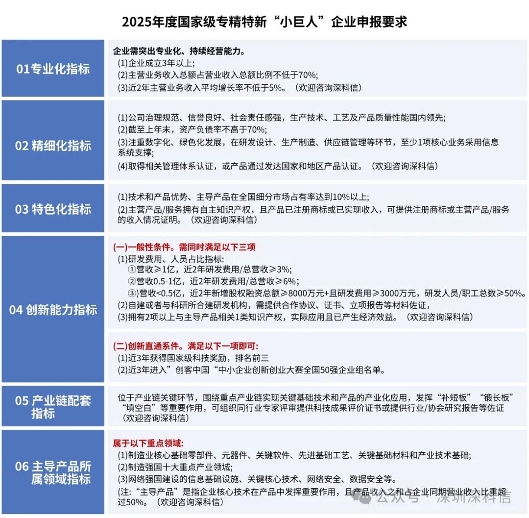
认定专精特新“小巨人”六大指标:需同时满足专、精、特、新、链、品六个方面指标,以24年国家级专精特新“小巨人”企业申报要求为例,参考如下:
2024年第六批专精特新“小巨人”工信部评审企业数量在1.5w家左右,按照全国各地区公示名单统计数量共计3012家,通过率仅20%左右。根据目前的趋势预测,2025年第七批小巨人申报通过数量或将继续呈现下降趋势,预备申报小巨人的企业务必提前做好规划,做好申报前的准备工作。
今年如何提高小巨人企业申请通过率可以参考以下要点事项(仅供参考,具体要求请以相关部门发布的正式通知文件为准):
01先确定合适的产品所属领域(大方向)
其焦点聚焦于“六基”领域、制造强国、网络强国等战略高地。
02营业收入
产品收入要求成立3年以上,主营业务收入总额占比≥70%,近两年平均增长≥5%。欢迎咨询深科信
03资产负债率
资产负债率≤70%是硬性要求!(资产负债率在40%比较占优势)欢迎咨询深科信
04市场占有率
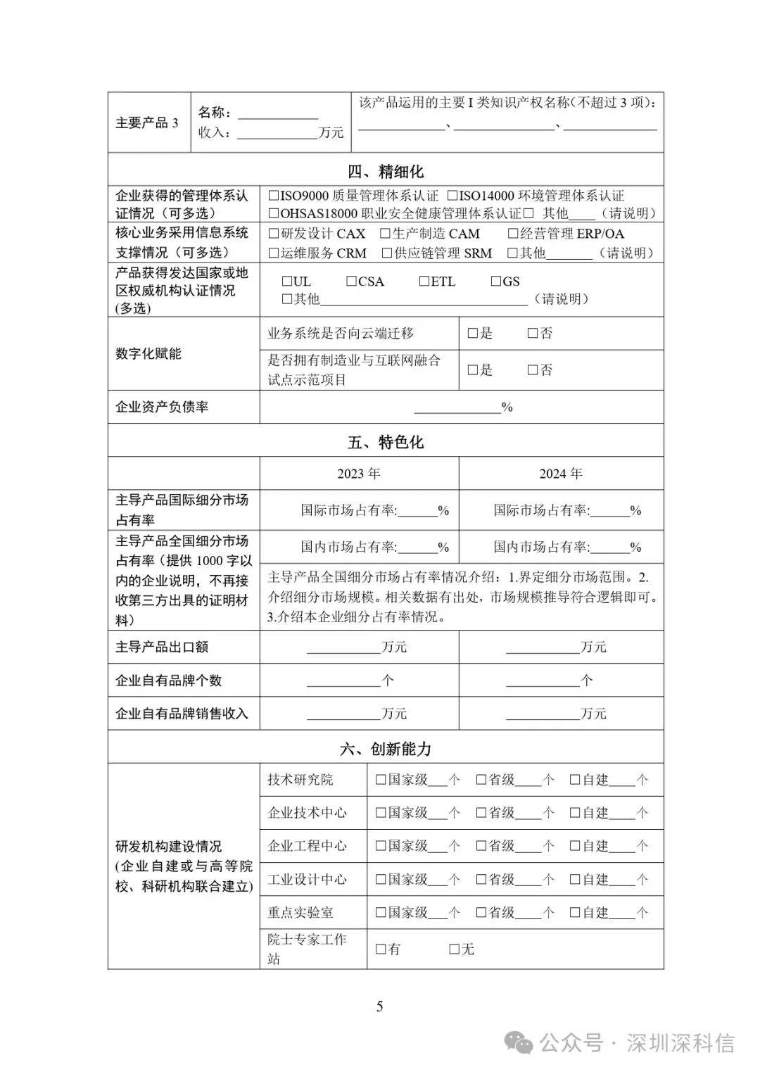
市场占有率达到10%为企业有理有据的自证(企业无需再提供第三方机构出具的“上年度国内细分市场占有率”证明),主导产品全国细分市场占有率情况介绍可以参考以下内容:
①界定细分市场范围;
②介绍细分市场规模和本企业细分占有率情况(相关数据有出处,市场规模推导符合逻辑即可);
③提供1000字以内的企业说明,注意编写的条理性。
05核心技术和发明专利
企业至少两项一类自主知识产权,请注意发明专利要与企业的主导产品、主导技术有相关联度。欢迎咨询深科信
06产学研合作
有自建或与高校、科研机构联合建立研发机构。产学研具体成果需要进行表述,跟哪个高校合作,在哪个领域进行怎么样的一个技术研究和突破,技术成果是否有跟企业产业链配套应用等。欢迎咨询深科信
*以上信息仅以2024年条件为参考,2025年条件请以通知为准,欢迎咨询深科信。
附上完整申请书,更多申报细节欢迎咨询深科信
