2025年专精特新小巨人申报,请确保材料规范!
2025年专精特新“小巨人”预申报已开始,为了让广大专精特新中小企业顺利申报,深科信特别整理了最新申报要点和应对策略,建议企业点赞、收藏和分享~
2025年广东省开展专精特新小巨人企业认定(复核)预申报原文
长按识别二维码查看申报通知!
我们整理核心申报条件如下:
1基本条件和标准
(一)在广东省注册登记、具有独立法人资格,符合《中小企业划型标准规定》(工信部联企业〔2011〕300号);
(二)企业未被列入经营异常名录或严重失信主体名单,提供的产品(服务)不属于国家禁止、限制或淘汰类,同时近三年未发生重大及以上安全(含网络安全、数据安全)、质量、环境污染等事故以及偷漏税等违法违规行为(统称合规经营);欢迎咨询深科信。
(三)申报认定第七批专精特新“小巨人”企业须是有效期内的专精特新中小企业;
(四)满足专精特新“小巨人”企业认定标准(到期复核企业暂不要求“近2年主营业务收入平均增长率不低于5%”)。
2认定条件
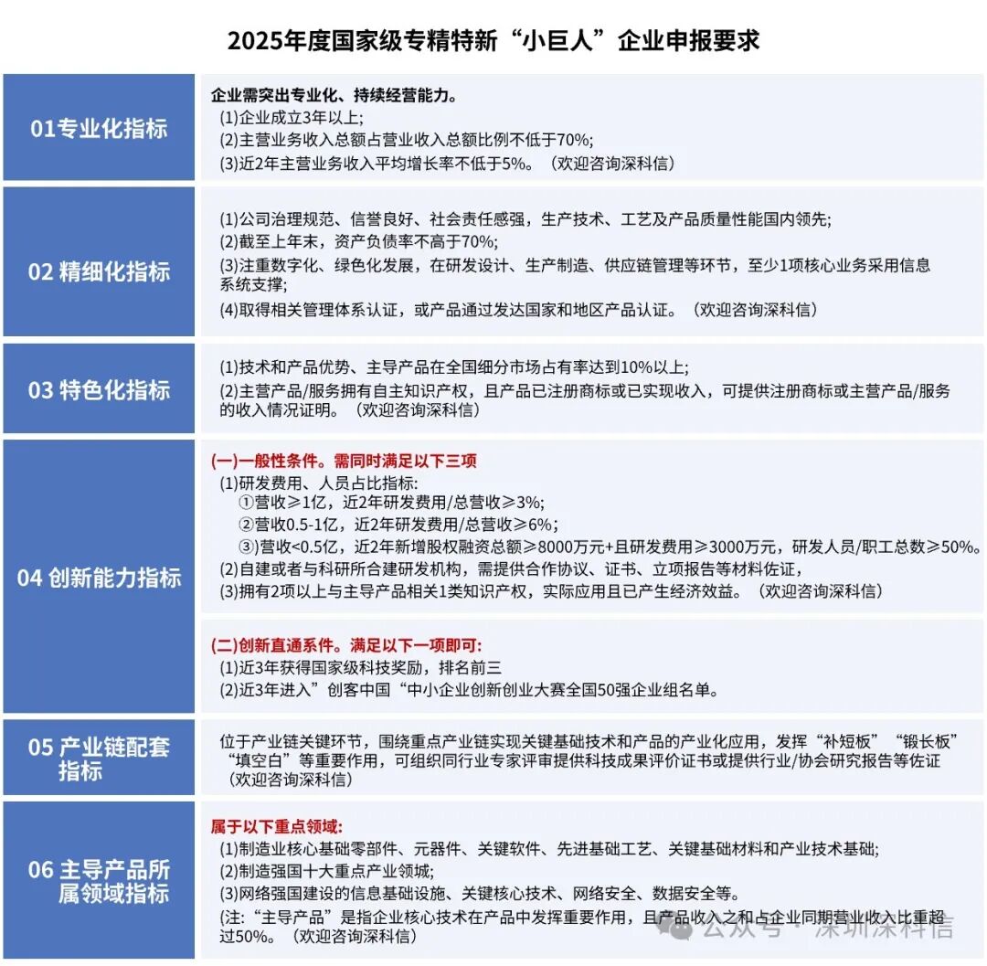
认定专精特新“小巨人”六大指标:需同时满足专、精、特、新、链、品六个方面指标,以24年国家级专精特新“小巨人”企业申报要求为例,参考如下:
细分市场占有率>10%。
• 市场占有率可以第三方证明、也可以企业自证。
• 要求说明客观、真实、准确,引用数据需注明出处,建议引用权威数据或行业报告作为支撑。(扫描电子版,情况说明须加盖公章)。
说明文件至少包括以下内容:欢迎咨询深科信。
①企业主导产品名称,主导产品所属细分市场,全国细分市场总规模,本企业产品销售规模,需明确2023年~2024年企业主导产品在全国细分市场占有率数值,相关数据注明来源出处。请说明市场占有率是按产品销售收入额计算或按产品销售数量计算;
②简要说明企业技术和产品独特优势,及在国内细分行业中享有较高知名度和影响力情况。欢迎咨询深科信。
上年营业额>1亿元,近2年研发费用占比需≥3%;上年营业额5000万-1亿,近2年研发费用占比需≥6%;上年营业额<5000万,则需融资≥8000万元且研发费用≥3000万元。欢迎咨询深科信。
• 企业需规范归集研发费用,依据国家财务会计制度要求,对研发支出进行会计处理,避免被驳回
• 近两年指的是这两年的每年研发费用占比都要达到要求;
• 资本化在当年未形成无形资产的,资本化的研发支出不算在研发费用,只看利润表中的研发费用。若审计报告利润表中无研发费用,则须有研发费用专项审计报告。欢迎咨询深科信。
拥有至少两项一类自主知识产权,请注意一类自主知识产权利需与主导产品、技术强相关,且实际产生经济效益(均不包含转让未满1年的知识产权)。欢迎咨询深科信。
建议企业联合高校或科研机构共建研发中心,提升创新直通条件达标率。 欢迎咨询深科信。
有国家级、省级研发机构。如:技术研究院、企业技术中心、企业工程中心、工业设计中心、院士专家工作站。博士后工作站等;
或者企业自建研发机构。企业需要提供相应的佐证材料:研发部门组织构架,内部建立研发部门的决议通知文件、科技人员花名册与全体研发人员社保证明、研发部门技术负责人工作简历介绍、研发部门人事任命书与人员聘任通知、研发部门研发设备清单明细表、研发部门内部研发整体照片与设备照片、研发部门研发成果等。欢迎咨询深科信。
在产业链关键领域实现”补短板””锻长板””填空白”,突出企业在产业链中的不可替代性。欢迎咨询深科信。
• 写一份关于这个指标的重要说明的自证文件,比如写清楚公司在产业链关键环节、发挥什么作用,实现进口替代等。
• 需要提供上面所述的“补短板““锻长板””填空白”的对应证明凭证与资料。欢迎咨询深科信。

1财政补贴
政府正不断加强对专精特新企业的财政扶持,相关补贴可用于企业的研发创新和技术升级等关键领域。比如,众多地方政府专门设立了基金,为专精特新企业的新产品研发提供资金助力,有效缓解企业的研发成本压力。欢迎咨询深科信。
2税收优惠
专精特新企业可享受税收减免优惠。以企业所得税为例,符合条件的专精特新“小巨人”企业可按一定比例减免税款,从而释放更多资金用于扩大生产和推动技术创新。欢迎咨询深科信。
3金融扶持
金融机构为专精特新企业量身定制多元化的金融服务,涵盖低息贷款、知识产权质押贷款等创新金融工具。部分银行还专门推出针对专精特新企业的特色信贷产品,综合考量企业的技术创新能力、市场前景等因素,精准评估贷款额度,有效破解企业融资难题。欢迎咨询深科信。
2024年第六批专精特新“小巨人”工信部评审企业数量在1.5w家左右,按照全国各地区公示名单统计数量共计3012家,通过率仅20%左右。根据目前的趋势预测,2025年第七批小巨人申报通过数量或将继续呈现下降趋势,预备申报小巨人的企业务必提前做好规划,做好申报前的准备工作。
建议企业:强化合规性管理,避免因历史经营问题影响申报;并聚焦核心优势:以1-2款主导产品为抓手,突出技术壁垒与市场价值。欢迎咨询深科信,获取专属申报指导~