2025年专精特新小巨人申报,预计4月初启动!

浏览量:524
发布时间:2025/03/18

2025年专精特新“小巨人”企业认定申报即将开启!深科信已为您整理好认定标准与核心优势,助力企业提前布局,抢占先机!准备申报的企业,快来联系我们吧!


申报条件
01
基本条件

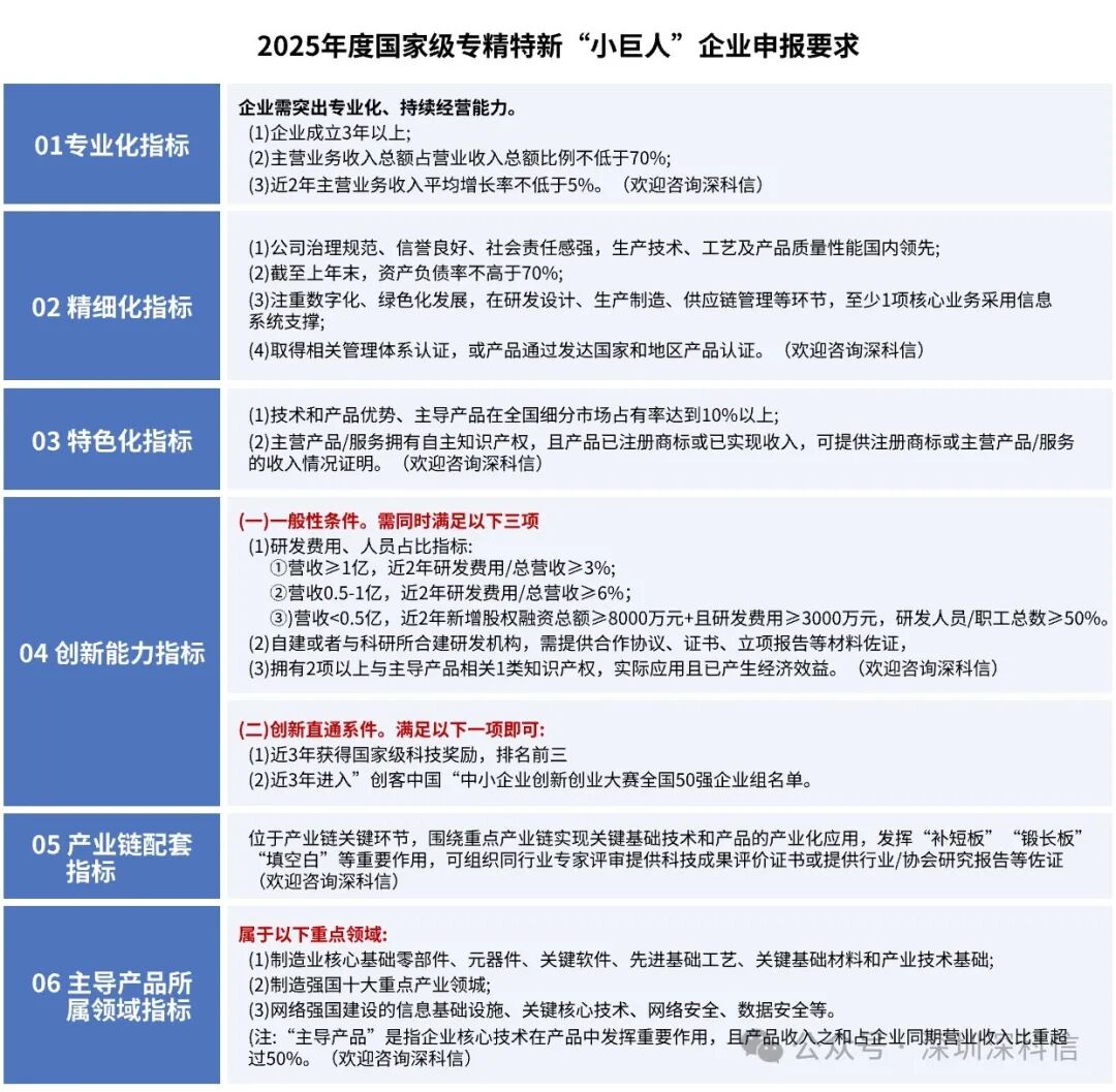
(一)具有独立法人资格,符合《中小企业划型标准规定》(工信部联企业〔2011〕300号);

(二)企业未被列入经营异常名录或严重失信主体名单,提供的产品(服务)不属于国家禁止、限制或淘汰类,同时近三年未发生重大及以上安全(含网络安全、数据安全)、质量、环境污染等事故以及偷漏税等违法违规行为(统称合规经营);欢迎咨询深科信。

(三)满足专精特新“小巨人”企业认定标准(到期复核企业暂不要求“近2年主营业务收入平均增长率不低于5%”)。


02
认定标准

认定专精特新“小巨人”六大指标:需同时满足专、精、特、新、链、品六个方面指标,以24年国家级专精特新“小巨人”企业申报要求为例,参考如下:


申报要点

2024年第六批专精特新“小巨人”工信部评审企业数量在1.5w家左右,按照全国各地区公示名单统计数量共计3012家,通过率仅20%左右。根据目前的趋势预测,2025年第七批小巨人申报通过数量或将继续呈现下降趋势,预备申报小巨人的企业务必提前做好规划,做好申报前的准备工作。


今年如何提高小巨人企业申请通过率可以参考以下要点事项(仅供参考,具体要求请以相关部门发布的正式通知文件为准):


 01   先确定合适的产品所属领域(大方向)

其焦点聚焦于“六基”领域、制造强国、网络强国等战略高地。




 02   营业收入

产品收入要求成立3年以上,主营业务收入总额占比≥70%,近两年平均增长≥5%。欢迎咨询深科信


 03   资产负债率

资产负债率≤70%是硬性要求!(资产负债率在40%比较占优势)欢迎咨询深科信


 04   市场占有率

市场占有率达到10%为企业有理有据的自证(企业无需再提供第三方机构出具的“上年度国内细分市场占有率”证明),主导产品全国细分市场占有率情况介绍可以参考以下内容:

①界定细分市场范围;

②介绍细分市场规模和本企业细分占有率情况(相关数据有出处,市场规模推导符合逻辑即可);

③提供1000字以内的企业说明,注意编写的条理性。


 05   核心技术和发明专利

企业至少两项一类自主知识产权,请注意发明专利要与企业的主导产品、主导技术有相关联度。欢迎咨询深科信



 06   重视产学研合作 

有自建或与高校、科研机构联合建立研发机构。产学研具体成果需要进行表述,跟哪个高校合作,在哪个领域进行怎么样的一个技术研究和突破,技术成果是否有跟企业产业链配套应用等。欢迎咨询深科信


申报好处
 01   财政补贴

政府正不断加强对专精特新企业的财政扶持,相关补贴可用于企业的研发创新和技术升级等关键领域。比如,众多地方政府专门设立了基金,为专精特新企业的新产品研发提供资金助力,有效缓解企业的研发成本压力。欢迎咨询深科信。



 02   税收优惠

专精特新企业可享受税收减免优惠。以企业所得税为例,符合条件的专精特新“小巨人”企业可按一定比例减免税款,从而释放更多资金用于扩大生产和推动技术创新。欢迎咨询深科信。


 03   金融扶持

金融机构为专精特新企业量身定制多元化的金融服务,涵盖低息贷款、知识产权质押贷款等创新金融工具。部分银行还专门推出针对专精特新企业的特色信贷产品,综合考量企业的技术创新能力、市场前景等因素,精准评估贷款额度,有效破解企业融资难题。欢迎咨询深科信。


建议企业:强化合规性管理,避免因历史经营问题影响申报;并聚焦核心优势:以1-2款主导产品为抓手,突出技术壁垒与市场价值。欢迎咨询深科信,获取专属申报指导~