2025专精特新小巨人预计4月初开放申报,发明专利是关键!

浏览量:1610
发布时间:2025/03/28

  截至当前,工信部已累计开展六批国家级专精特新“小巨人”企业培育工作,累计有15962家企业入选。经过复核,现存“小巨人”企业数量约为1.46万家,专精特新企业培育工作成果显著。自2019年起,中国已提前完成工信部设定的“到2025年培育一万家专精特新‘小巨人’企业”的目标。

  2024年深圳国家级专精特新“小巨人”企业累计达1025家,新增数量连续两年蝉联全国第一。公开资料显示,截至目前,北京海淀区在市辖区中培育的专精特新“小巨人”企业数量最多,达404家,深圳南山区以310家紧随其后,深圳宝安区以277家位列第三

  2024年国家级专精特新小巨人企业的申报数量创历史新高,通过率创历史新低。预计后续将优化存量、新增提质和总量控制!未来的认定工作必将是继续从严把关、公平评审(专、精、特、新、链、品等各方面指标)、动态管理等机制保证小巨人企业的高质量发展。



  2025年专精特新小巨人申报即将开始,建议企业提前做准备,可以欢迎关注深科信,第一时间获取申报通知~


  Q

  基本条件

  (一)具有独立法人资格,符合《中小企业划型标准规定》(工信部联企业〔2011〕300号);

  (二)企业未被列入经营异常名录或严重失信主体名单,提供的产品(服务)不属于国家禁止、限制或淘汰类,同时近三年未发生重大及以上安全(含网络安全、数据安全)、质量、环境污染等事故以及偷漏税等违法违规行为(统称合规经营);欢迎咨询深科信。

  (三)满足专精特新“小巨人”企业认定标准(到期复核企业暂不要求“近2年主营业务收入平均增长率不低于5%”)。


  Q

  认定标准

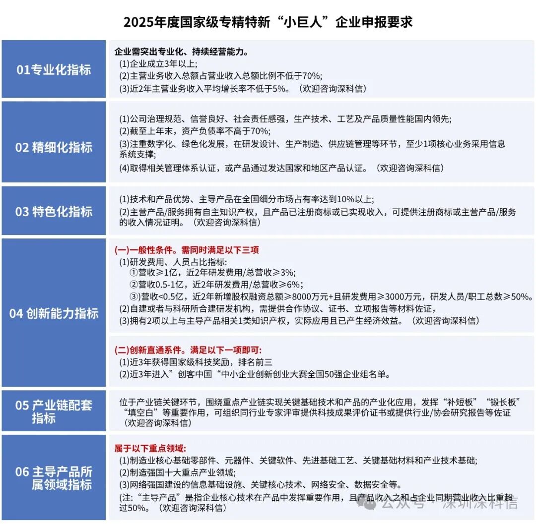
  认定专精特新“小巨人”六大指标:需同时满足专、精、特、新、链、品六个方面指标,以24年国家级专精特新“小巨人”企业申报要求为例,参考如下:欢迎咨询深科信



  作为产业链中的关键一环,“小巨人”企业正推动产业创新和升级。它们在产业基础核心领域和产业链关键环节加大研发投入,深耕细分市场,发挥示范引领作用。统计数据显示,超过九成的“小巨人”企业是国内外知名大企业的配套供应商,超过八成的企业分布在集成电路、航空航天等新兴产业链上。这些企业的平均研发投入占营业收入的比重以及授权发明专利数量,均远高于同规模企业。进一步观察,“小巨人”企业已成为A股上市的主力军,主要集中在科创板和创业板,且业绩表现突出,为区域和行业的高质量发展做出了重要贡献。

  为助力“小巨人”企业在产业升级中发挥更大作用,国家和地方政府出台了一系列支持政策,涵盖资金奖补、税收优惠、融资支持等,全方位助力制造业转型升级。2024年6月,财政部和工业和信息化部发布通知,计划在2024至2026年期间,聚焦重点产业链、工业“六基”及战略性新兴产业、未来产业领域,通过财政综合奖补方式,分三批次重点支持“小巨人”企业高质量发展。2024年首批将支持1000多家“小巨人”企业。

  广东对“小巨人”企业的扶持力度持续加大。一方面,广东省市区三级政府对首获认定或新迁入的“小巨人”企业出台了专项奖励措施,奖补金额从50万到200万元不等;另一方面,获得“小巨人”资质的企业将获得更多机会获得技改、信贷补贴、增支扩产等资金补助。


  小巨人申报好处

  01

  财政补贴

  政府正不断加强对专精特新企业的财政扶持,相关补贴可用于企业的研发创新和技术升级等关键领域。比如,众多地方政府专门设立了基金,为专精特新企业的新产品研发提供资金助力,有效缓解企业的研发成本压力。欢迎咨询深科信。

  02

  税收优惠

  专精特新企业可享受税收减免优惠。以企业所得税为例,符合条件的专精特新“小巨人”企业可按一定比例减免税款,从而释放更多资金用于扩大生产和推动技术创新。欢迎咨询深科信。


  03

  金融扶持

  金融机构为专精特新企业量身定制多元化的金融服务,涵盖低息贷款、知识产权质押贷款等创新金融工具。部分银行还专门推出针对专精特新企业的特色信贷产品,综合考量企业的技术创新能力、市场前景等因素,精准评估贷款额度,有效破解企业融资难题。欢迎咨询深科信。

  据统计,截至2024年底,从技术规模来看,国内(不含港澳台)有效发明专利量已达到468万件。《新质生产力系列报告之2024年中国“专精特新”企业科创力报告》显示,1557家制造业单项冠军企业持有39.9万件有效发明专利,1.46万家专精特新“小巨人”企业拥有39.5万件有效发明专利,两者合计接近全国有效发明专利总量的17%。

  具体到广东企业,《报告》显示,来自广东省的制造业单项冠军企业,每家平均申请专利2510件,平均拥有551件有效发明专利,专利平均被引用7203次,平均拥有183件PCT专利。来自广东省的专精特新“小巨人”企业,每家平均申请专利168件,平均拥有34件有效发明专利,专利平均被引用350次,平均拥有5件PCT专利。

  有效发明专利量是已获授权且当前处于有效期内的发明专利,代表企业开展商业运用的重点技术成果。由此可见,在技术规模上,制造业单项冠军和专精特新“小巨人”企业已成为中国科技领跑的中坚力量。


  建议企业:聚焦核心优势。企业至少要有两项一类自主知识产权,以1-2款主导产品为抓手,请注意发明专利要与企业的主导产品、主导技术有相关联度,突出技术壁垒与市场价值。欢迎咨询深科信,获取专属申报指导~