第七批专精特新小巨人企业申报指南将于近期发布!

浏览量:767
发布时间:2025/04/23

工业和信息化部预计将于2025年第二季度(4-5月份)启动以下两项工作:

①第七批国家级专精特新小巨人企业申报

②第四批国家级专精特新小巨人企业复审


深科信给您详细解答小巨人申报指标!去年小巨人的通过率创历史新低,2025年评审难度加大,更严格,请企业提前做好准备~目前超1.46万家国家级专精特新“小巨人”企业。


【完整名单进入深科信官网查看】



深科信分析企业未通过的主要原因:主导产品领域不符合;产业链关键领域实现“补短板”“填空白”成效不明显;影响力不足。下面带您解读专精特新小巨人申报指标。


  基本条件

  (一)企业具有独立法人资格,符合《中小企业划型标准规定》(工信部联企业〔2011〕300号);

  (二)企业未被列入经营异常名录或严重失信主体名单,提供的产品(服务)不属于国家禁止、限制或淘汰类,同时近三年未发生重大及以上安全(含网络安全、数据安全)、质量、环境污染等事故以及偷漏税等违法违规行为(统称合规经营);欢迎咨询深科信。

  (三)申报认定第七批专精特新“小巨人”企业须是有效期内的专精特新中小企业;

  (四)满足专精特新“小巨人”企业认定标准(到期复核企业暂不要求“近2年主营业务收入平均增长率不低于5%”)


  认定标准

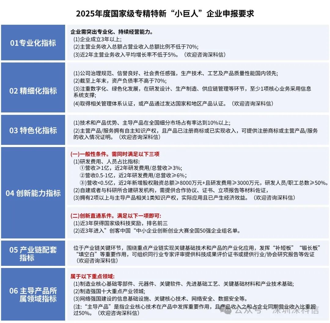
  认定专精特新“小巨人”六大指标:需同时满足专、精、特、新、链、品六个方面指标,以24年国家级专精特新“小巨人”企业申报要求为例,参考如下:欢迎咨询深科信。



  小巨人申报重点指标解读

  No.1

  先确定合适的产品所属领域(大方向)

  【要求】

  从事细分产品市场属于制造业核心基础零部件、元器件、关键软件、先进基础工艺、关键基础材料和产业技术基础;或符合制造强国战略十大重点产业领域;或属于网络强国建设的信息基础设施、 关键核心技术、网络安全、数据安全领域等产品。

  ①工业“六基”领域—《产业基础创新发展目录(2021年版)》


  ②制造强国十大重点产业领域


  ③网络强国建设的信息基础设施、关键核心技术、网络安全、数据安全领域

  企业可以从【产业链配套】、【应用】维度考虑领域。详情请咨询深科信


  以下硬性指标必须达标!

  No.1

  营业收入

  产品收入要求成立3年以上,主营业务收入总额占比≥70%,近两年平均增长≥5%。欢迎咨询深科信


  No.2

  核心技术和发明专利

  至少拥有两项 I 类自主知识产权

  ● 发明专利要与企业的主导产品、主导技术有相关联度,数量必须是2项以上。欢迎咨询深科信,如果企业有转让满一年以上的发明专利,也符合。


  No.3

  资产负债率

  资产负债率≤70% (硬性要求)(资产负债率在40%比较占优势)


  No.4

  市场占有率

  细分市场占有率>10%

  市场占有率达到10%为企业有理有据的自证(企业无需再提供第三方机构出具的“上年度国内细分市场占有率”证明),主导产品全国细分市场占有率情况介绍可以参考以下内容:

  ①界定细分市场范围;

  ②介绍细分市场规模和本企业细分占有率情况(相关数据有出处,市场规模推导符合逻辑即可);

  ③提供1000字以内的企业说明,注意编写的条理性。


  No.5

  研发机构建设

  自建或与高校、科研机构联合建立研发机构

  ● 有国家级、省级研发机构。如:技术研究院、企业技术中心、企业工程中心、工业设计中心、院士专家工作站、博士后工作站等

  ● 或者企业自建研发机构。企业需要提供相应的佐证材料:内部建立研发部门的决议通知文件、科技人员花名册与全体研发人员社保证明、研发部门技术负责人和第二负责人工作简历介绍、研发部门干部人事任命书与人员聘任通知、研发部门研发设备清单明细表、研发部门内部研发整体照片与设备照片等,欢迎咨询深科信。


  No.6

  每年研发经费

  上年营业额>1亿元,近2年研发费用占比需≥3%;上年营业额5000万-1亿,近2年研发费用占比需≥6%;上年营业额<5000万,则需融资≥8000万元且研发费用≥3000万元

  ● 近两年指的是这两年的每年研发费用占比都要达到要求。

  ● 资本化在当年未形成无形资产的,资本化的研发支出不算在研发费用,只看利润表中的研发费用。若审计报告利润表中无研发费用,则须有研发专项审计报告。欢迎咨询深科信


  No.7

  “补短板”“锻长板”“填空白”

  在产业链关键领域实现“补短板”“锻长板”“填空白”

  ● 写一份关于这个指标的重要说明的自证文件,比如写清楚公司在产业链关键环节、发挥什么作用,实现进口替代等。

  ● 需要提供上面所述的“补短板”“锻长板”“填空白”的对应证明凭证与资料。

  【深科信分析】

  找出至少1项关键产品和技术,开展查新和科技成果评价,争取高一些的评价水平,比如国内先进、国内领先、国际先进、国际领先、部分领先。欢迎咨询深科信。


  *以上信息仅以2024年条件为参考,2025年条件请以通知为准,欢迎咨询深科信。


小巨人申报流程: