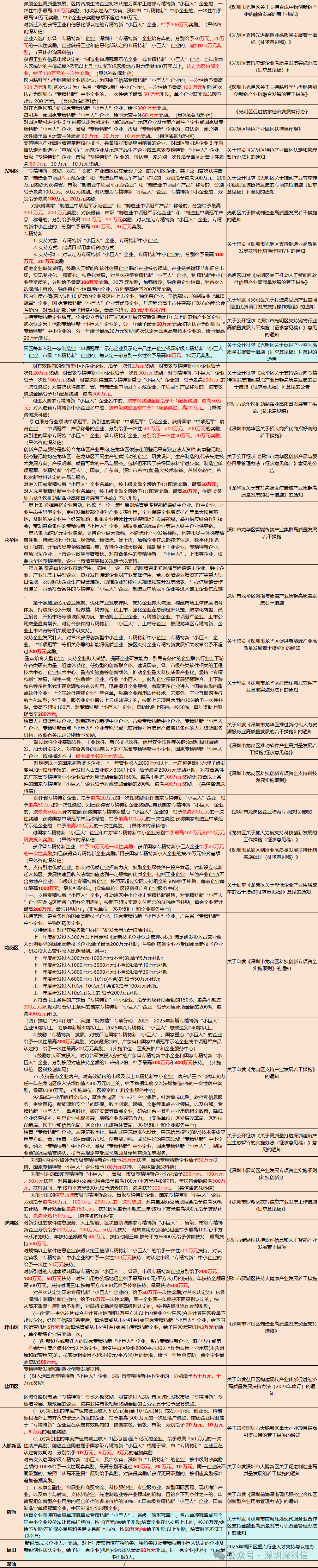
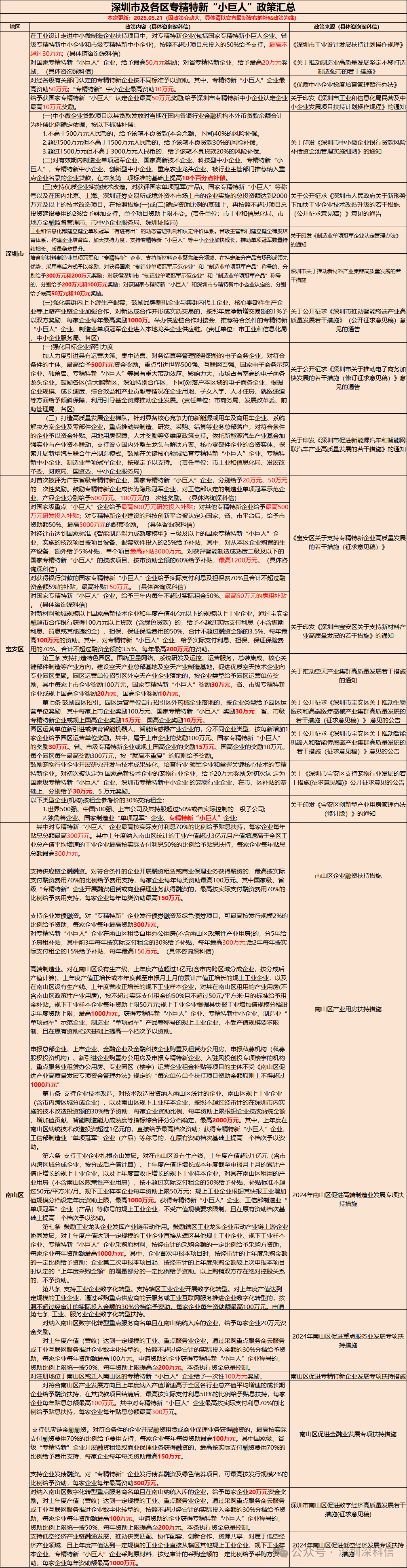
最高可获3000万!2025年专精特新小巨人补贴汇总更新!
浏览量:
259
发布时间:
2025/05/22
国家级专精特新“小巨人”企业认定申报正在火热进行中!
申报截止:
2025年6月5日
。
企业注意抓紧时间申报啦,任何项目问题欢迎咨询深科信!
今天深科信整理了
深圳市及12区小巨人补贴汇总,最高可获资助
3000万元
!
1
2
3
4
5
6
7
8
9
0