2025年高新认定申报中,申报材料如何准备?

浏览量:1307
发布时间:2025/06/24
2025年高新技术企业认定已开始!深科信帮您梳理以下注意事项,请收藏!!

第一批高新申报时间:2025年6月6日--7月1日

第二批高新申报时间:2025年7月7日--8月4日

第三批高新申报时间:2025年8月8日--9月1日

图片

国家高新技术企业认定有哪些前期准备工作?


01

尽快申请核心自主知识产权

知识产权有Ⅰ类和Ⅱ类

Ⅰ类核心知识产权是企业拥有的专利、植物新品种、国家新药、软件著作权等,在高企认定中也会给申请人带来相应较高的分数。欢迎咨询深科信

Ⅱ类非核心知识产权:商标权、域名权、数据库特别权、商业秘密和科技成果等,分数相对较低,但对企业来说也是重要的知识产权。


02

提前归集财务费用建立科技财务体系

研发费用归集的范围:人员人工费用、直接投入费用、折旧费用与长期待摊费用、无形资产摊销费用、设计费用、装备调试费用与试验费用、委托外部研究开发费用以及其他费用。欢迎咨询深科信

企业对研发费用进行单独列支并单列到具体研发项目。否则会导致企业财务人员在申报高企认定时,才临时按照「指引」要求,按项目对研发费用逐项进行归集、认定,工作量非常大,效果还不好。


图片


03

建立合理的人力资源体系

认定条件要求研发人员占企业当年职工总数比例要在10%以上。要求企业要建立人力资源体系,要对企业的人力资源进行规划,通过专业化、系统化的人力资源服务,满足公司和员工发展的需求。


条件依据

科技大员是指直接从事研发和相关技术创新活动,以及专门从事上述活动的管理和提供直接技术服务的,累计京工作时间在183天以上的人员,包括在职、兼职和临时聘用人员。欢迎咨询深科信


鉴别依据

签订了劳动合同或缴纳社会保险费来鉴别


计算公式

企业当年职工总数、科技人员数均按照全年月平均数计算

月平均数=(月初数+月末数)÷2

全年月平均数=全年各月平均数之和÷12

年度中间开业或者终止经营活动的,以其实际经营期作为一个纳税年度确定上述相关指标


04

预先做好科技成果转化工作

科技成果是指通过科学研究与技术开发所产生的具有实用价值的成果。主成果一般硬件、软件、工艺、方法、服务等,副成果一般有标准、专利、论文、图纸、著作、报告等。

科技转化成果,是高企认定的认定条件中另一项高分项,因此,在这一项做好工作,是直接可以提升高企认定成功率的。欢迎咨询深科信


05

建立研发机构,规范组织管理

高企认定工作指引指出企业创新能力评价体系中研究开发组织管理水平评分占比20%,这就要求企业在日常研发过程中对研发流程的梳理、管理制度的执行、奖励政策的体现都要明确规范。因此,但凡能证明企业实际进行了研发活动并取得一定成果的材料都应要注意日常收集与整理,才不至于临时抱佛脚,资料准备不充分。


06

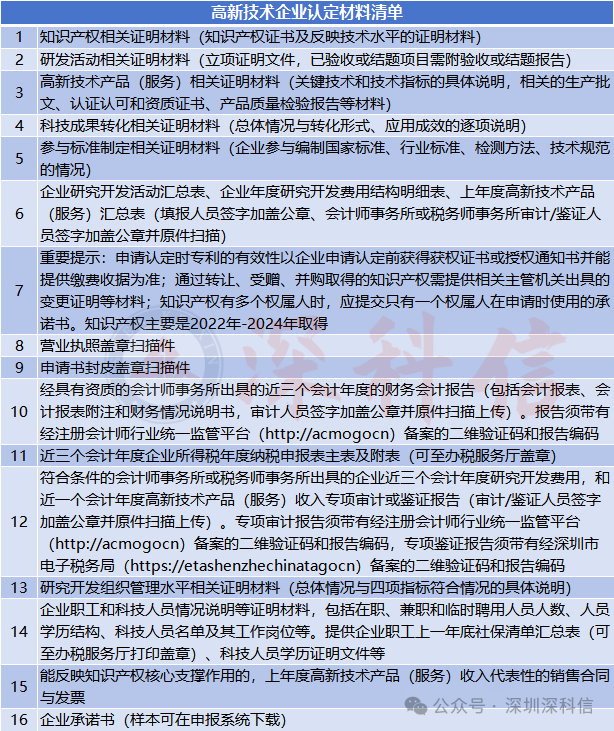
高新技术企业认定材料清单

图片



图片

今年的申报要求较往年有几点重要变化,具体如下:欢迎咨询深科信

1.关于科小入库编号问题,因国家尚未启动科小工作,符合科小条件的企业可先行申报高企项目待后续科小申报发布后再申请。

2.因税务局新建的电子税务局系统无电子章,企业可前往办税服务厅对纳税申报表进行盖章

3.因社保清单打印事项由人社局转移至税务局,目前线上无法打印社保清单汇总表,企业可前往办税服务厅打印社保清单汇总表并盖章

4.经与市财政局、税务局沟通,企业应当审慎选择经营正常、诚信良好、符合条件的会计师事务所或税务师事务所出具专项审计/鉴证报告,并要求事务所在报告后附上符合出具条件的承诺函

图片