最高6000万!深圳市及福田等12区国家高新、专精特新补贴汇总更新
浏览量:508
发布时间:2025/06/26
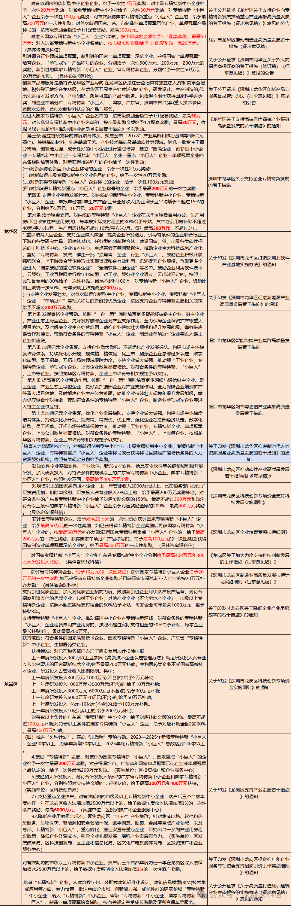
深圳市国家高新、专精特新企业可以领取哪些补贴?最高金额多少?深科信为企业整理了深圳市及12区补贴汇总,最高资助额度可达6000万!建议企业收藏!若有其它项目疑问,欢迎咨询深科信~
补贴力度很大 一、专精特新补贴 |
(点击查看大图)
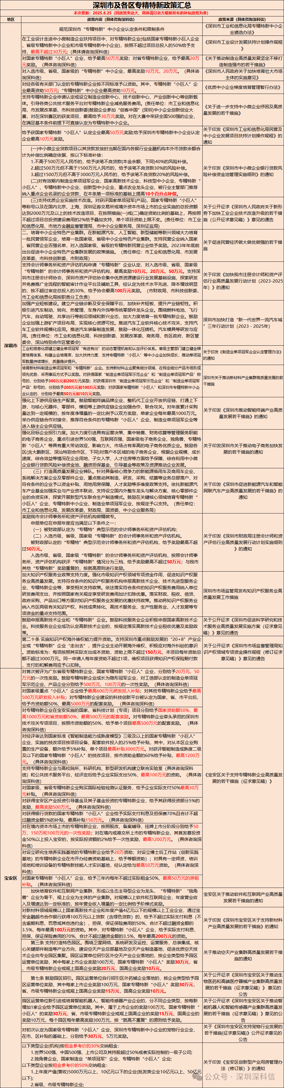
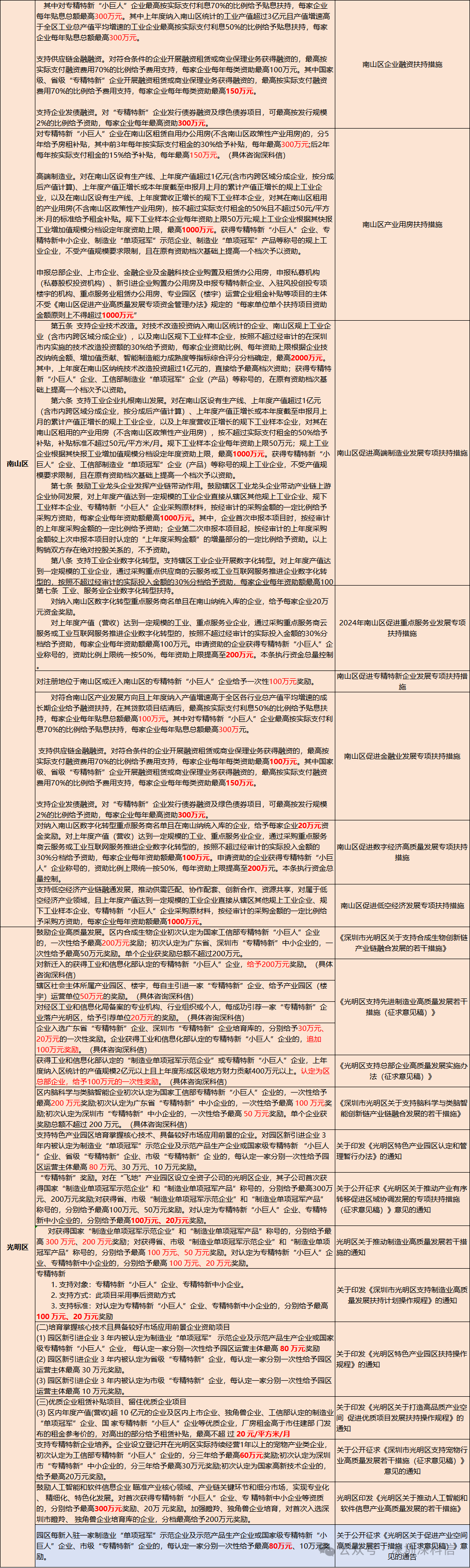
申报好处多多 二、国家高新技术企业 深圳市及各区补贴情况表 |
(点击查看大图)
深圳市国家高新、专精特新企业可以领取哪些补贴?最高金额多少?深科信为企业整理了深圳市及12区补贴汇总,最高资助额度可达6000万!建议企业收藏!若有其它项目疑问,欢迎咨询深科信~
补贴力度很大 一、专精特新补贴 |
(点击查看大图)
申报好处多多 二、国家高新技术企业 深圳市及各区补贴情况表 |
(点击查看大图)