500万补贴怎么拿?看懂专精特新“小巨人”、单项冠军和隐形冠军区别
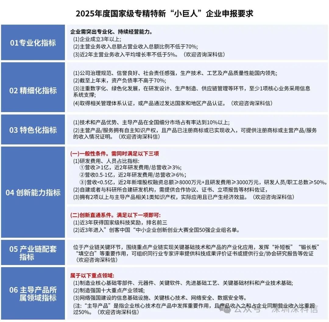
制造业单项冠军 隐形冠军企业 被誉为“小而肥”的领头羊企业群体 那么,这“三类企业”有何关联? 是如何定义的? 申报又需要什么条件呢? 今天,深科信就带你一文读懂 专精特新“小巨人”、制造业单项冠军、隐形冠军企业三类企业都是优质企业梯度培育体系中重要一环,经常被混为一谈或者一并提及。几个概念的提法有共同的精髓所在,但也有所不同。 1.专注执着。长期专注核心产品,聚焦主业,潜心研究,精耕细作,精工细琢。在产业链内部拥有绝对话语权,与目标客户群存在良好的共生关系。欢迎咨询深科信 2. 质量为先。重视质量基础建设,产品可靠性、功能性和稳定性高,产品使用寿命整体水平高,在同类产品中有着明显的质量优势。 3. 工匠精神。工匠精神的践行者、企业家精神的发源地。其专注、深耕的管理模式,利于激发员工创造力和积极性,人均生产力高。 4. 持续创新。研发创新和市场创新,持续研发投入。欢迎咨询深科信 1.认定条件不同 “专精特新”小巨人企业有经济效益、专业化程度、创新能力、经营管理等4类专项指标,每一类指标都有若干具体条件。欢迎咨询深科信 制造业单项冠军有目标市场、市场占有率、创新能力、经营业绩、主营产品、发展方向、品牌培育、环保能耗、管理制度等9个方面的要求,每一方面有若干具体条件。 西蒙定义的隐形冠军在细分领域的领军企业、年营业额上限值、知名度3个方面界定了标准,其中要求符合世界同业市场前三强或者某一大陆排名第一,年营业额低于50亿欧元。欢迎咨询深科信 2. 发展模式不同 西蒙定义的隐形冠军强调“隐形”,主要反映许多隐形行业冠军的产品往往处于产业链的中上游,多以做中间产品为主,为中下游提供部件、机器、软件或进行配套生产和服务,自己的产品反而在最终产品和服务中不为消费者所见,低调务实,大隐于市。欢迎咨询深科信 单项冠军强调“单项”,指企业市场占有率高,目的是引导企业树立“十年磨一剑”的专注精神,长期专注于企业擅长的领域,走“专特优精”发展道路。 “专精特新”小巨人企业强调“专精特新”,“专精特新”可以认为是一种企业发展模式,是企业实现单项冠军和隐形冠军这一市场地位的发展路径。欢迎咨询深科信 专精特新“小巨人”企业指专精特新中小企业中的佼佼者,是专注于细分市场、创新能力强、市场占有率高、掌握关键核心技术、质量效益优的排头兵企业。欢迎咨询深科信 专精特新“小巨人”企业认定需同时满足专、精、特、 新、链、品六个方面指标。欢迎咨询深科信 欢迎咨询深科信 制造业单项冠军企业是指长期专注于制造业某些特定细分产品市场,生产技术或工艺国际领先,单项产品市场占有率位居全球前列的企业。 制造业单项冠军企业认定,重点评估企业专业发展、市场竞争、自主创新、经营管理等方面指标。 一、专业发展指标 1.长期专注并深耕于制造业产业链某一环节或某一产品领域。截至上年末,从事相关领域时间达到10年及以上,属于新产品的应达到5年及以上。欢迎咨询深科信 2.企业发展稳中向好,近3年平均主营业务收入须达到4亿元及以上。 3.工业和信息化部认定的专精特新“小巨人”企业、国务院国资委认定的创建世界一流专业领军示范企业,优先推荐。 二、市场竞争指标 1.申请产品(生产性服务)市场占有率位居全球前3位。 2.申请产品质量精良,生产技术或制造工艺国际先进,关键性能指标处于国际同类产品领先水平,主导产品能耗达到行业能耗限额标准先进值。欢迎咨询深科信 3.重视并实施国际化经营和品牌战略,国际业务收入行业领先,全球资源配置能力强。 三、自主创新指标 1.重视技术和产品创新,拥有高水平研发机构,研发投入强度达到行业领先水平。 2.拥有核心自主知识产权,国际、国内专利数量行业领先,主导或参与制定国际、国家和行业标准。欢迎咨询深科信 3.科技成果转化成效明显,相关知识产权已实际应用并产生经济效益。 四、经营管理指标 1.经营业绩优秀,主营业务收入或利润行业领先。 2.管理体系系统完善,积极开展管理创新。战略管理、运营管理、风险管理水平高,企业质量管理能力强。 3.企业文化先进,企业家精神和工匠精神作用彰显。高层次人才引育能力强,拥有科技领军人才、高技能人才和高水平创新团队,建有校企合作人才培养载体。欢迎咨询深科信 五、加分项指标 1.参与国家重大创新平台建设,承担国家重大科技项目,入编《先进技术产品转化应用目录》及获得中国先进技术转化应用大赛奖项,主动服务构建国家科技创新体系,拥有国家级人才计划入选者。 2.参与制造业强链补链行动、“卡脖子”技术攻关项目、“科技产业金融一体化”专项,支持大国重器建设,锻长板、补短板、强基础,提高制造业国产化替代率。欢迎咨询深科信 3.扩大创新资源开放共享,带动产业链上下游、中小企业融通创新,共同发展。 1.对重点领域企业和产品,尤其是重点领域补短板的,优先予以推荐; 2.各地方、中央企业应建立优质企业培育库,对已入选的单项冠军和有潜力的企业进行入库培育,建立联系机制,加强精准服务;欢迎咨询深科信 3.对经认定的制造业“单项冠军”企业给予一次性奖励。欢迎咨询深科信,深圳市各区的扶持措施汇总 △因政策变动大,请以最新申报通知为准 隐形冠军(Hidden Champions)的概念是由德国著名管理学思想家赫尔曼·西蒙首次提出的,因此他也被誉为“隐形冠军之父”。他通过研究大量德国的卓越中小企业案例,认为隐形冠军企业是指那些在某个细分市场占据绝对领先地位但鲜为人知的中小企业。欢迎咨询深科信 西蒙定义的隐形冠军需要满足3个标准条件: 1.世界同业市场的前三强或者至少是某个大洲的第一名公司; 2.年营业额低于50亿欧元;欢迎咨询深科信 3.不为外界周知的,公众知名度比较低。 这三个指标分别对应市场地位、营业收入、知名度三个维度。尽管西蒙的三个指标都给出了数值要求,但核心界定标准在于是否长时间专注细分领域并具备核心竞争力,至于是否隐形以及市场份额占比等并不是本质区分标准。欢迎咨询深科信

