国家高新、专精特新补贴来啦!深圳市及宝安等11个区最新政策汇总~

浏览量:321
发布时间:2025/08/13

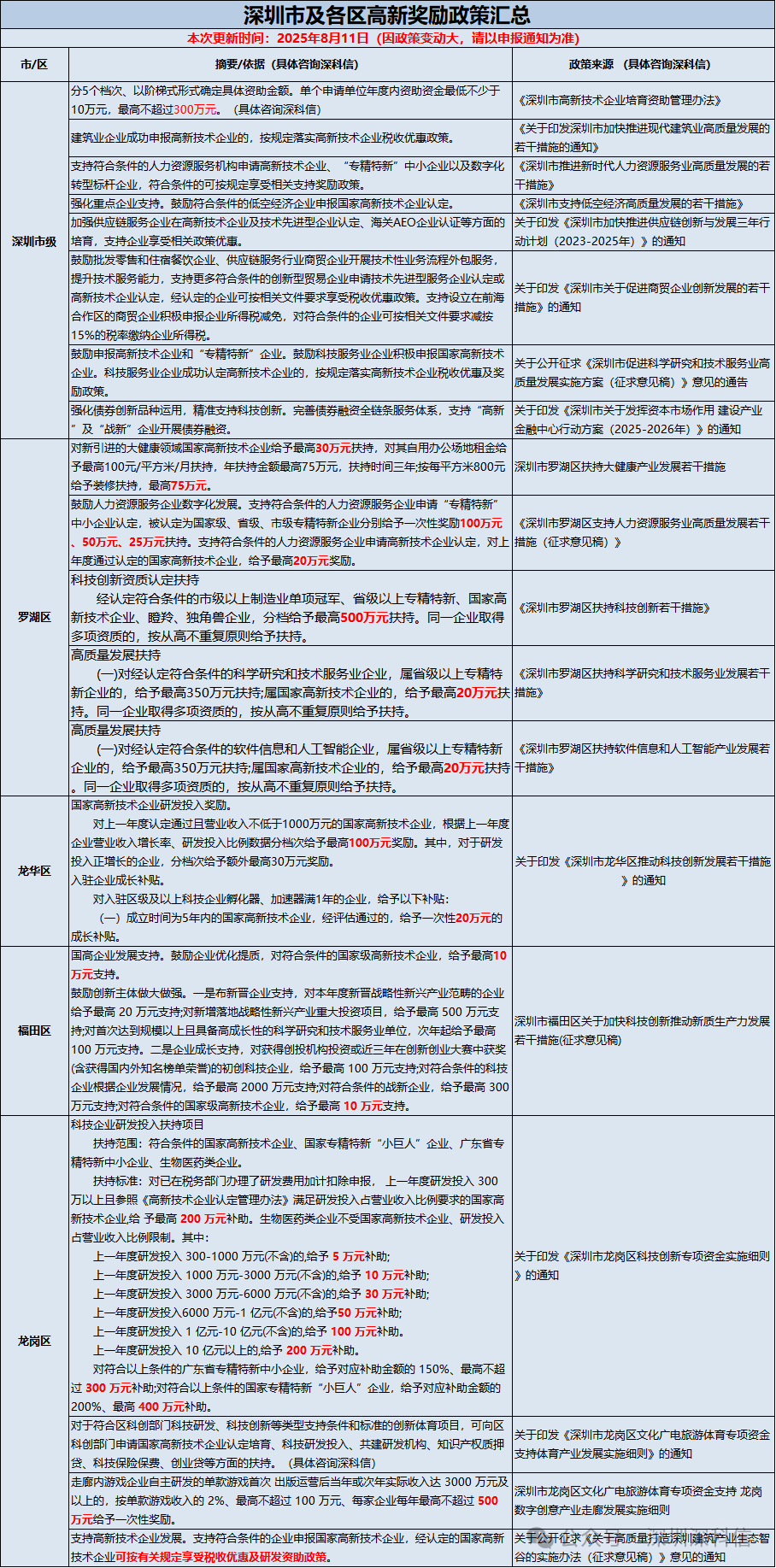
企业成功认定国家高新、专精特新可以领取哪些补贴?最高金额多少?深科信为企业整理了深圳市及宝安、南山、福田、罗湖、龙岗、光明、龙华、盐田、坪山、大鹏、前海共11区补贴汇总,涵盖研发投入、贴息扶持、房租补贴等多方面,建议企业收藏!若有其它项目疑问,欢迎咨询深科信~

图片
///

补贴力度很大

一、专精特新补贴

图片

图片

(点击查看大图)

请以最新政策为准




申报好处多多

二、国家高新技术企业

深圳市及各区补贴情况表

图片

(点击查看大图)

请以最新政策为准