金额高达3000万!深圳企业最新国家高新、专精特新补贴汇总!
浏览量:612
发布时间:2025/12/12
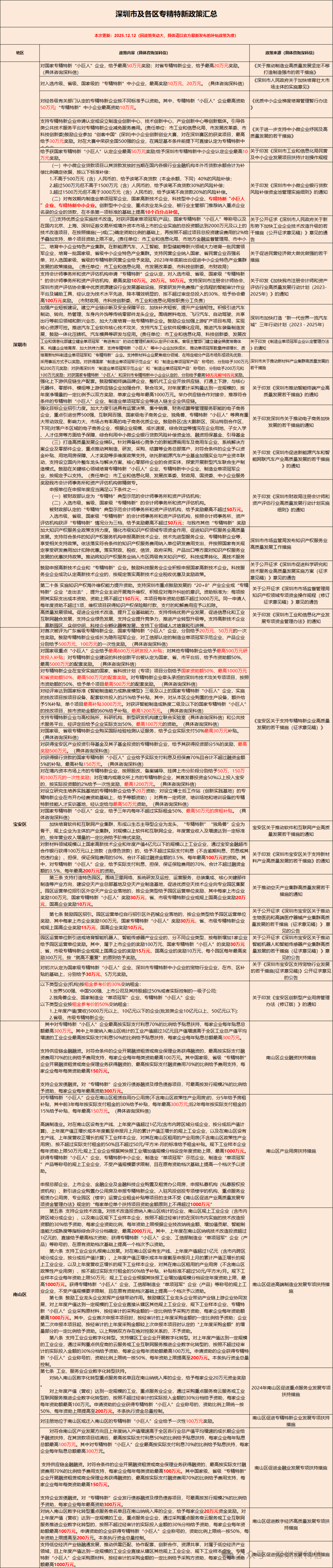
企业申请国家高新、专精特新资质能拿多少补贴?今天深科信为企业整理了深圳市及宝安、南山、福田、罗湖、龙岗、光明、龙华、盐田、坪山、大鹏、前海共11区补贴汇总,最高补贴3000万元!企业赶快收藏起来吧!欢迎关注深科信,第一时间获取项目申报动态~
补贴力度很大 一、专精特新补贴 |
(点击查看大图)
申报好处多多 二、国家高新技术企业 深圳市及各区补贴情况表 |
(点击查看大图)
企业申请国家高新、专精特新资质能拿多少补贴?今天深科信为企业整理了深圳市及宝安、南山、福田、罗湖、龙岗、光明、龙华、盐田、坪山、大鹏、前海共11区补贴汇总,最高补贴3000万元!企业赶快收藏起来吧!欢迎关注深科信,第一时间获取项目申报动态~
补贴力度很大 一、专精特新补贴 |
(点击查看大图)
申报好处多多 二、国家高新技术企业 深圳市及各区补贴情况表 |
(点击查看大图)