2026专精特新和小巨人认定标准变了!企业赶紧对照

浏览量:380
发布时间:2026/03/09

2026年4月1日,工信部新版《优质中小企业梯度培育管理办法》正式生效!专精特新认定告别 “一刀切”,迎来 “梯度化、精细化、竞争力导向” 的全面升级,深科信对新旧标准及相关指标解读如下,欢迎咨询深科信~

图片

一、核心变革:梯度培育体系正式成型

新规明确构建 “科技和创新型中小企业 → 专精特新中小企业 → 专精特新‘小巨人’企业” 三级阶梯,除了认定门槛指标外,还共用一套 100 分发展评价指标体系,但 “及格线 差异显著:欢迎咨询深科信

图片

·  专精特新中小企业:≥50 分即可达标

·  专精特新 “小巨人”:≥60 分才能晋级

(数据来源工信部《优质中小企业梯度培育管理办法》

不再是 “达标就过”,而是筛选真正有核心竞争力、能持续创新的优质企业!



二、新旧标准关键变化!门槛全面提升


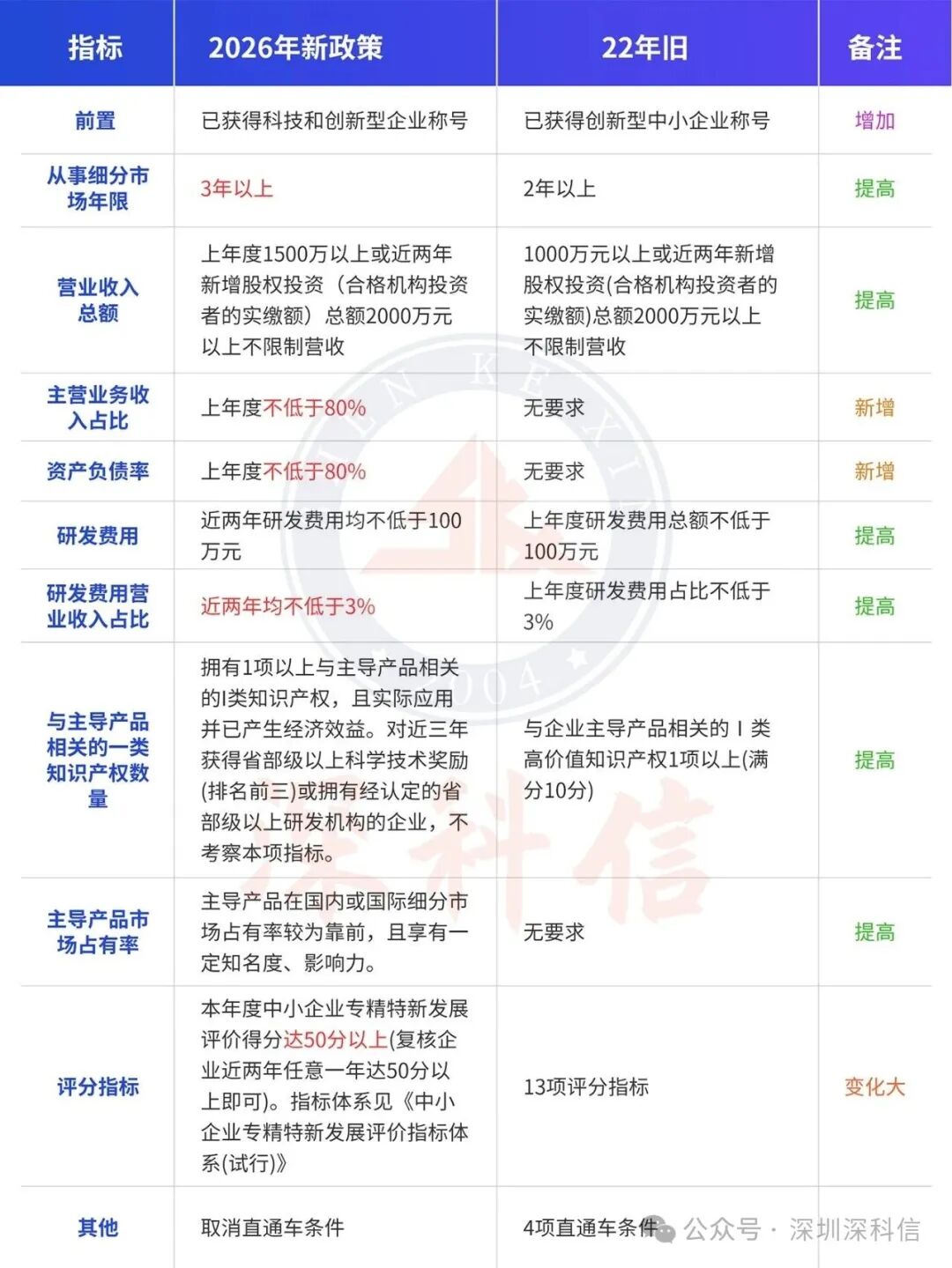
专精特新中小企业

·  营收门槛:从 1000 万→1500 万(或新增股权投资 2000 万

·  研发费用:近两年均≥100 万,且占比≥3%

·  知识产权:至少 1 项 Ⅰ 类知识产权(满足条件可豁免)欢迎咨询深科信

图片






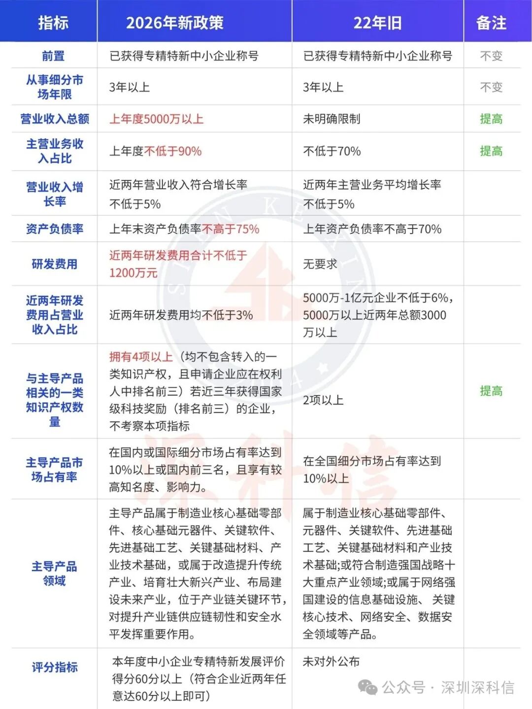
专精特新“小巨人”企业

·  营收门槛:明确要求≥5000 万元

·  研发费用:近两年合计≥1200 万,且每年占比≥3%

·  知识产权:≥4 项 Ⅰ 类知识产权或获国家级科技奖励豁免欢迎咨询深科信

图片







三、5大评分维度!35分创新能力成核心


新版评分体系从 5 个维度给企业 “画像”,权重分配直指国家培育重点:

专业化(15 分:看细分市场深耕年限、行业营收排名。欢迎咨询深科信

精细化(20 分:拼人均营收、成本利润率、费用控制(越低越加分)

特色化(15 分:比标准制定参与度、数字化转型、绿色工厂认证

创新能力(35 分:核心加分项!含研发投入、发明专利、研发机构建设(最高 10 分欢迎咨询深科信

成长性(15 分:考核营收、利润、净资产增速

图片



四、关键逻辑转变:从 “看绝对数” 到 “比行业竞争力”


新规最精妙的设计的是 —— 不再孤立看企业自身数据,而是接入国家统计局等官方数据库,所有财务指标(人均营收、毛利率、增长率等)都按 “超出行业均值多少” 打分!比如 2025 年全国规模以上工业企业人均营收 188.9 万元,就是重要参考标尺,你的企业在行业中处于什么位置,直接影响得分!欢迎咨询深科信

图片



五、企业备战 3 大策略:抓牢得分关键


1.必争 “送分题”(最高 20 分)

质量控制:ISO 认证是基础(1 分),冲击省级 / 国家级质量奖(最高 10 分)

研发机构:建国家级 / 省级研发平台,直接拿高分(最高 10 分)

2.长期布局 “硬核项”

发明专利数量、专利集中度、参与制定标准、PCT 专利等,无法临时突击,必须提前规划积累!欢迎咨询深科信

3.精准对标 “行业项”

主动收集行业数据,摸清自身在人均营收、利润率等指标上的行业排名,才能针对性提升 “超出行业均值” 的得分点!欢迎咨询深科信



六、23项指标计算方式详解
图片



七、重要提醒:这 3 件事千万别忘


1、信息更新:每年 5月31日前必须通过工信部培育平台更新信息,累计两次未更直接取消资格

2、材料支撑:所有得分项都需审计报告、证书、合同等文件佐证,拒绝造假和包装!欢迎咨询深科信

3、主动对接:各地工信局会定向挖掘优质企业,主动沟通主管部门,争取精准赋能支持~


想要申报专精特新及小巨人的企业一定要尽早联系深科信,从现在开始提前筹备布局!专业的事交给专业的人,深科信22年项目申报经验,为您提供系统性评估诊断与专业的路径规划支持。