一文看懂规上企业纳统条件及所需材料
浏览量:19668
发布时间:2022/10/17
一、什么是规上企业?
规上企业是对达到一定规模、资质或限额的法人单位的统称。具体包括:规模以上工业、有资质的建筑业、限额以上批发和零售业、限额以上住宿和餐饮业、有开发经营活动的全部房地产开发经营业、规模以上服务业以及5000万元以上在建项目法人单位。
二、纳统的意义
规上企业是深圳经济发展的主导力量和重要支撑,是常规统计监测的主要对象,其入库的质和量,对全面如实反映我市经济社会的发展、质量效益的提高、产业结构的优化、转型升级的提速起着积极推动作用。因此,提高规上企业入库率和数据质量,对及时、准确、全面反映全市经济社会发展情况,科学、有效实施经济运行监测,具有十分重要的意义。
三、纳统的条件
每个行业的入库标准都不一样,总的来说,所有在深经营的法人单位,如果达到以下标准,就有资格成为规上企业。

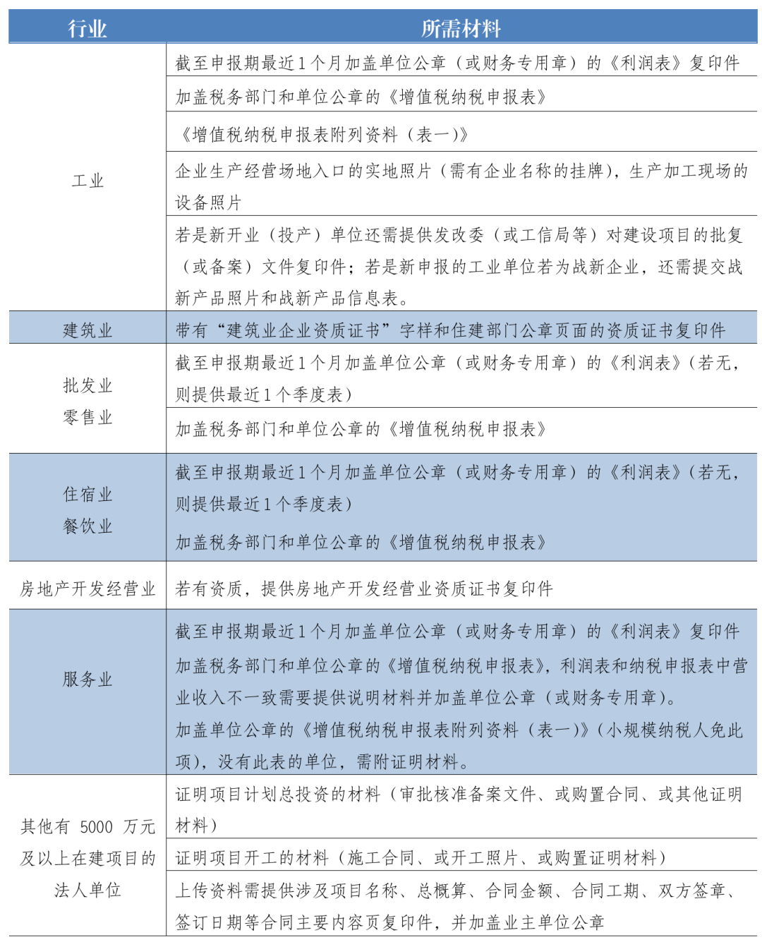
四、所需材料
每个行业的入库标准都不一样,总的来说,所有在深经营的法人单位调查单位入库申报必需的共同材料是营业执照(证书)复印件,各行业企业入库标准及所需申报材料不同,具体如下:

五、如何配合做好入库工作
在入库审批期间,各级统计部门将按照国家统计局“先进库,后报数;要进库,走程序”的总体要求,对辖区内的企业进行摸查,及时与符合入库条件的企业联系;企业需要积极配合街道、社区统计工作人员提供相关证明材料并如实填写申报表;统计部门收集相关资料后,按照规定流程逐级审核上报,最终通过国家统计局审核认定的企业,即可纳入一套表单位库,定期报送统计数据。
六、各区补贴情况
